市政府门户网站
|
关怀版
|
无障碍浏览
|
用户空间
|
@国务院 我来说
景德镇市政务服务管理局
(市行政审批局)
首 页
政务资讯
政府信息公开
政务服务
政民互动
公共资源交易中心
当前位置:
首页
>
政务公开
>
法定主动公开内容
>
部门预决算
公开方式:
主动公开
有效期:
长期有效
公开时限:
长期公开
公开范围:
面向全社会
信息索取号:
751146975/2025-22805
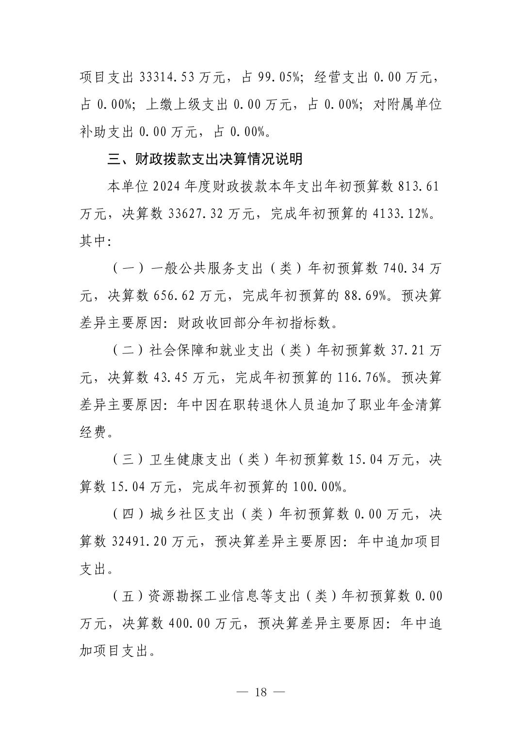
景德镇市政务服务管理局(本级)2024年度单位决算
发布时间:2025-10-10 15:25
访问量:
相关文档:
相关附件:
1056795
景德镇市政务服务管理局(本级)2024年度单位决算
20
2025-10-10
1002
部门预决算