市政府门户网站
|
关怀版
|
无障碍浏览
|
用户空间
|
@国务院 我来说
景德镇市政务服务管理局
(市行政审批局)
首 页
政务资讯
政府信息公开
政务服务
政民互动
公共资源交易中心
当前位置:
首页
>
政务公开
>
法定主动公开内容
>
法规政策
>
政策解读
公开方式:
主动公开
有效期:
长期有效
公开时限:
长期公开
公开范围:
面向全社会
信息索取号:
751146975/2023-34056
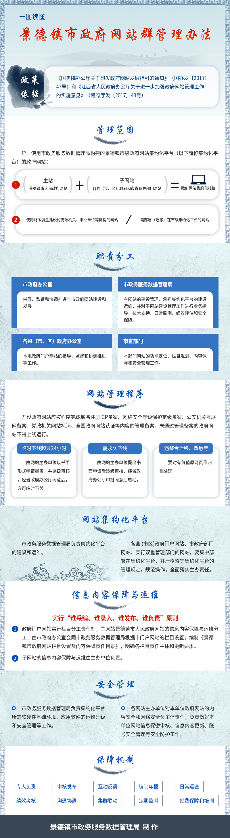
图解:《景德镇市政府网站群管理办法》
发布时间:2023-07-05 09:30
访问量:
相关文档:
景德镇市人民政府办公室关于印发景德镇市政府网站群管理办法的通知
相关附件:
911616
图解:《景德镇市政府网站群管理办法》
20
2023-07-05
1000
政策解读