市政府门户网站
|
关怀版
|
无障碍浏览
|
用户空间
|
@国务院 我来说
景德镇市政务服务管理局
(市行政审批局)
首 页
政务资讯
政府信息公开
政务服务
政民互动
公共资源交易中心
当前位置:
首页
>
政务公开
>
法定主动公开内容
>
法规政策
>
政策文件
文号:
景府办字〔2023〕28 号
公开方式:
主动公开
有效期:
长期有效
公开时限:
长期公开
公开范围:
面向全社会
信息索取号:
751146975/2024-00239
发布机构:
景德镇市人民政府办公室
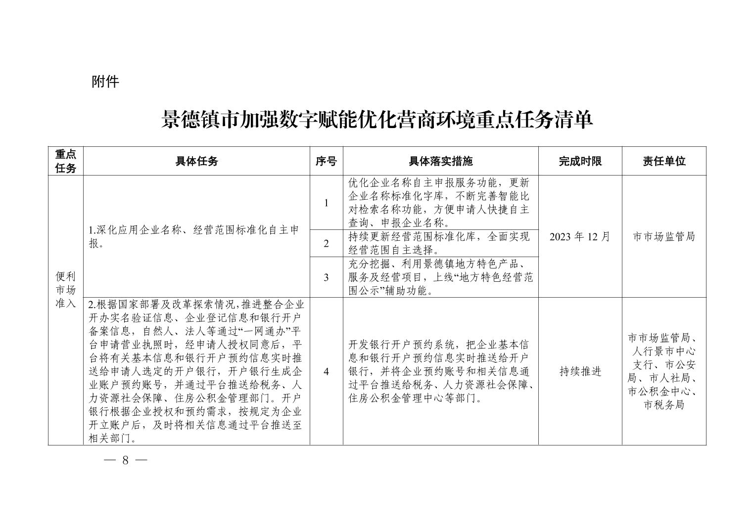
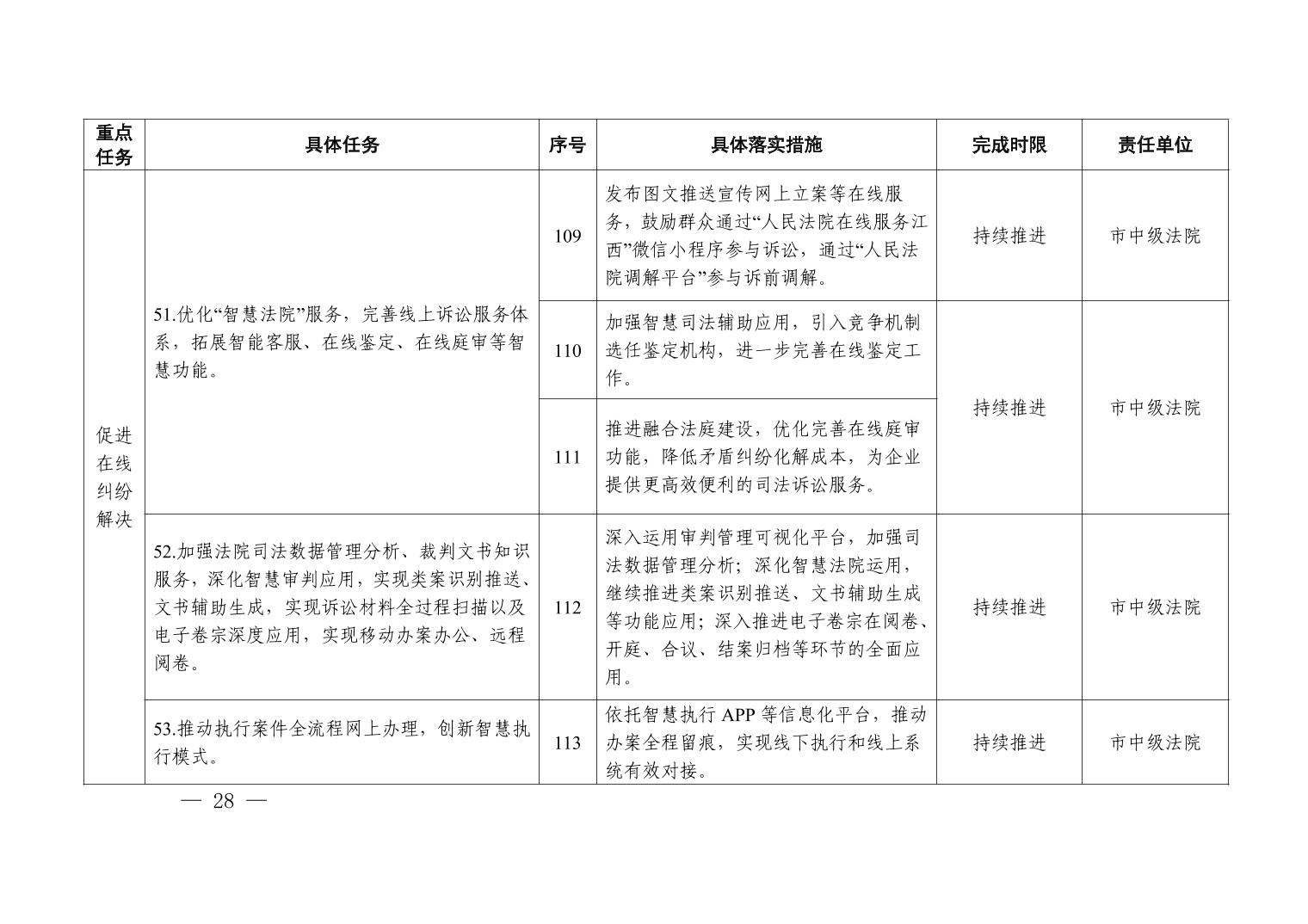
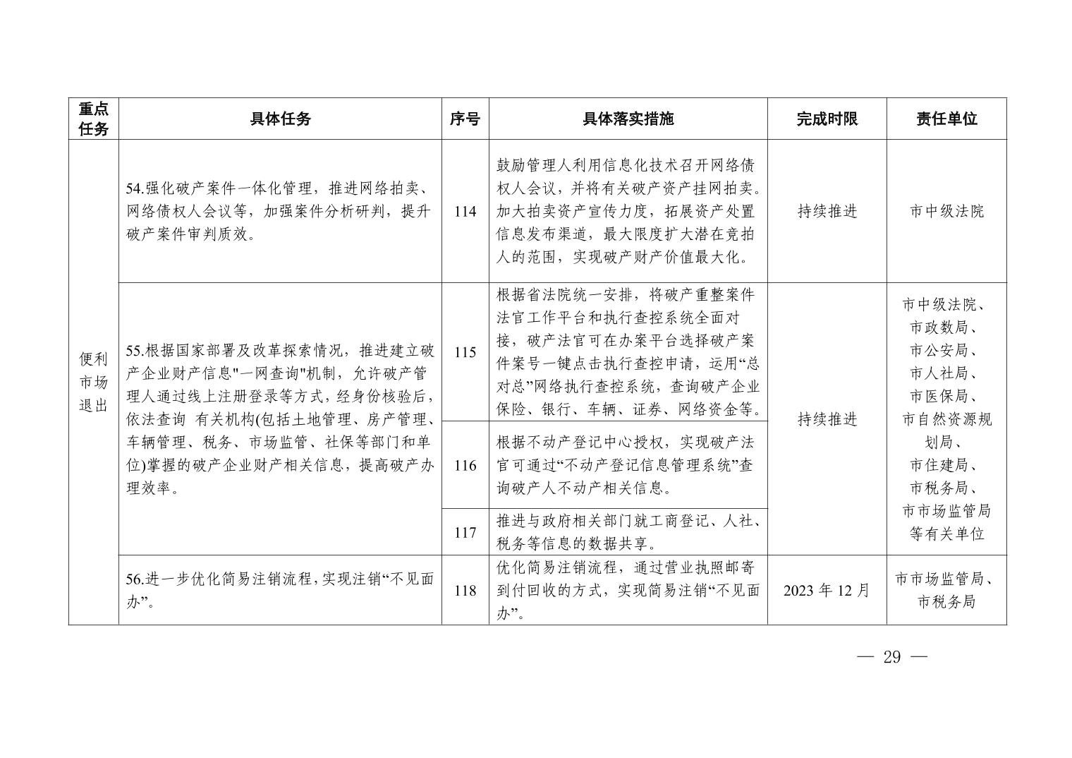
景德镇市人民政府办公室关于印发《景德镇市关于加强数字赋能 优化营商环境的若干措施》的通知
来源:景德镇市人民政府办公室
发布时间:2023-08-31 11:14
访问量:
相关文档:
【政策解读】《景德镇市关于加强数字赋能优化营商环境的若干措施》
相关附件:
942159
景德镇市人民政府办公室关于印发《景德镇市关于加强数字赋能 优化营商环境的若干措施》的通知
20
景德镇市人民政府办公室
2023-08-31
999
政策文件